반응형
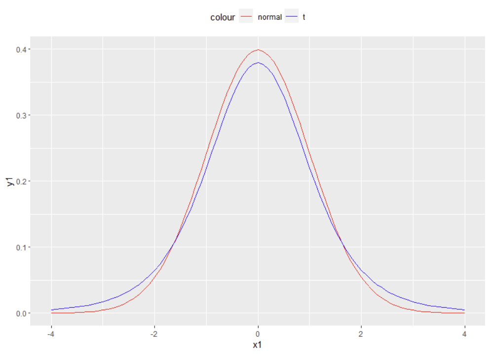
R의 ggplot2 패키지로 정규분포와 t분포를 그려보았습니다.
library(tidyverse)
x1=seq(-4,4,0.1)
y1=dnorm(x1)
y2=dt(x1,5)\
ggplot()+
geom_line(aes(x=x1,y=y1,color='normal'))+
geom_line(aes(x=x1,y=y2,color='t'))+
theme(legend.position = 'top')+
scale_color_manual(values=c('red','blue'))
정규분포를 빨간색으로, t분포를 파란색으로 그렸습니다. t분포의 자유도는 5로 두었습니다. 그래프는 아래와 같습니다.

반응형
'6. 데이터 시각화 - ggplot2 > 선그래프' 카테고리의 다른 글
| [ggplot2] 카이제곱분포 그래프 그려보기 (+제목 크기 조절) (0) | 2023.01.15 |
|---|---|
| [ggplot2] 선 그래프 여러개 겹쳐그릴 때 범례 순서 바꾸는 법 (0) | 2023.01.14 |
| [R ggplot2] 선 그래프 그리는 방법 (0) | 2022.05.13 |
댓글